攻略
攻略
2025-09-05 13:33:54
新手入门必读手册

·
如何快速升级?
·
消耗体力和元气可以提升玩家等级
江湖主要消耗体力,华山论剑和夺残章消耗元气,所以前期快速升级就需要在这两个玩法里投入精力。
转化体力的道具主要是叫花鸡,不断刷新江湖星数记录,可以在掌门之路的活动中领取到叫花鸡。当一个关卡不能3星过关时不要重复去打,这时候一定要去养成弟子或装备提升功力再回来打,争取一次3星过关,这样可以把体力最大化利用。
转化元气的道具主要是补元丹,除了常规活动外,如战斗翻牌奖励等奖励中获取外,每天也要在集市里买满补元丹,另外门派的酿酒也会有概率获得竹叶青和女儿红,使用后可以获得体力和元气。
论剑在排名稳定之后就不要再浪费元气在论剑里了,这时候元气要大部分使用在夺残章里,相比之下夺残章的元气花费性价比高很多。
·
如何提高功力?
·
快速升级的基本要求是要不断提升功力,开局不能盲目的为了提升等级而进行江湖扫荡,这会损失很多资源。当卡在一关时,一定要对弟子招募(寻侠/侠魂殿可获得)、弟子养成(升级/突破/培养/丹药/修炼/专属)、装备养成(强化/精炼)、武功秘籍(夺残章可获得)这样才能更快的提高自身功力。
·
如何快速获得元宝、银两?
·
在大掌门2中元宝可以进行寻侠及商店购买珍贵物品,除了直接充值外,玩家可通过游戏内活动及任务等多种方式获取;
在弟子及装备的养成中需要消耗大量银两,在江湖闯荡过程中每次闯关成功、章节星数宝箱都会获得银两,还可通过日常及限时活动领取,也可通过商城消耗元宝购买。
未来的武林定有各位掌门的一席之地!
快人一步《大掌门2》开局等级快速提升攻略
俗语有云:先人一步,才能步步先人。讲得是占得先机之后,才能在后续中一直抢得先机,占据有利位置。而这个道理,同样适用于我们江湖内。那么,如何在江湖中抢的先机呢,掌门等级领先就是先决条件之一。接下来我们就来谈谈如何做到等级领先。
等级领先的决定性条件:叫花鸡和补元丹,这一点各位掌门一定要了解。
叫花鸡补充体力可以用来闯江湖和侠客列传。补元丹补充元气,可以用来论剑、夺残章等。这些都是掌门获得升级经验的方法,因此,拥有的叫花鸡和补元丹越多,掌门等级才能快速的提升,那么我就来说说如何拥有更多的叫花鸡和补元丹。
【固定产出】
l 每天12:00-14:00,18:00-20:00是可以在活动界面免费吃叫花鸡的,当然,如果错过了,也可以通过补吃,把吃鸡的体力补回来;
l 体力每6分钟会回复1点,元气每30分钟会回复1点,不要让自己的体力和元气达到饱和,不然就无法恢复了;
l 掌门等级提升也可以获得体力和元气;
l 每日任务中和任务的宝箱奖励中都可以获得叫花鸡和补元丹,一定要去完成;
l 江湖满星通关奖励的箱子中会有补元丹,掌门之路的江湖星数达成也会奖励叫花鸡;
l 门派酿酒会产出竹叶青(增加体力),女儿红(增加元气),宴酒(赠送好友自身和好友都可获得大量元气);
l 商城是可以进行叫花鸡和补元丹购买的,vip等级越高,可购买的数量越多,有能力的话尽量每天都买满。掌门可以通过适当的提升vip等级来购买更多的叫花鸡和补元丹。当然,vip礼包中也为各位掌门准备了叫花鸡和补元丹的;
【限时产出】
l 开服的每日充值奖励中,也会有叫花鸡和补元丹;
l 游历江湖也会有机会获得叫花鸡和补元丹;
l 论剑翻牌和夺残章的翻牌中也会有叫花鸡和补元丹产出。
更多限时活动敬请关注
以上就是游戏内体力和元气获取的方法了,只要掌门掌握了其中的精髓,在武林中达到先人一步,将不在是梦想。并在这此预祝各位掌门在武林中大展宏图,一统江湖!
事半功倍《大掌门2》快速升级攻略
消耗体力和元气可以提升玩家等级。
江湖主要消耗体力,华山论剑和夺残章消耗元气,所以前期快速升级就需要在这两个玩法里投入精力。
·
叫花鸡的使用:
·
转化体力的道具主要是叫花鸡,每天的在保证元宝足够花的前提下,一定要把集市的叫花鸡买满。
图1:叫花鸡
不断刷新江湖星数记录,可以在掌门之路的活动中领取到叫花鸡。当一个关卡不能3星过关时不要重复去打,这时候一定要去养成弟子或装备提升功力再回来打,争取一次3星过关,这样可以把体力最大化利用。
·
补元丹的使用:
·
转化元气的道具主要是补元丹,每天也要在集市里买满补元丹。
江湖章节30星宝箱里也可以获得补元丹,所以要不断提升功力,满星通关章节。
图2:补元丹
·
论剑和夺残章:
·
另外论剑和夺残章的战斗翻牌也会有概率出叫花鸡和补元丹。论剑在排名稳定之后就不要再浪费元气在论剑里了,这时候元气要大部分使用在夺残章里,相比之下夺残章的元气花费性价比高很多。
图3:论剑翻牌奖励
另外门派的酿酒也会有概率获得竹叶青和女儿红,使用后可以获得体力和元气。
·
提升你的实力:
·
快速升级的基本要求是要不断提升实力,开局不能盲目的为了提升等级而进行江湖扫荡,这会损失很多资源。当卡在一关时,一定要对装备(血战可获得),武功(夺残章可获得),弟子进行相应的提升,这样才能体力最大化。
·
认真参与活动:
·
图4:任务成就奖励
游戏中有很多活动可以获得叫花鸡和补元丹。仔细查看任务成就和七日目标等活动里的奖励,达成条件后可以事半功倍地获得更快地获得叫花鸡和补元丹。
元宝快速获取终极指南
不管是三分钱难死英雄汉,还是有钱男子汉,没钱汉子难,都反映出没钱很不爽。那么,像沈万三一样行走江湖,一定是众多侠客的梦。在我们的《大掌门2》的武侠世界里,如果你想做一个腰缠万贯的大豪杰,就需求听在下一言。
l 主线剧情奖励
江湖星数宝箱,这是我们最先接触的元宝来源,它将伴随着我们江湖的推进,一直存在,是获得元宝的主要途径之一;
l 活动奖励
Ø 送十万元宝:十万元宝加上vip6,不花钱就送,每天登陆一下就可拥有,是不是领元宝领到手抽筋,超级良心有木有;
Ø 签到:签着签着元宝就拿到了,光是想想就很开心呢;
Ø 一本万利:元宝最高20倍超值返还,买了您就赚,不买就遗憾;
Ø 侠士福利:一次购买,30天各种花样领元宝,还犹豫什么呢;
l 历练
Ø 论剑:论剑种首次排名提升可获得大量元宝,真的是越打越爽,越领越多,怎一个爽字了得;
Ø 血战:
a) 继承《掌门1》的经典,添加了首次通关就能拿元宝,我也不记得自己到底领了多少元宝了,反正,打一关领一次,已经领的麻木了,关键是排名奖励还有元宝送,我觉得,我很富有;
b) 血战特殊关卡,打着打着就发现元宝了,这种经历美妙极了;
c) 血战成就,听说打到某个关卡就能拿很多元宝,开始我是不相信的,直到我真的拿到了,我还是觉得我在做梦;
Ø 藏兵阁 ,我把他们家的和尚打了,打的很惨,结果他们还给我元宝,说是什么奖励,我觉得我好像被骗了;
l 江湖
Ø 侠客列传,首次通关,boss通关,真的有元宝可以拿啊,真的有啊;
Ø 五行试炼,首次通关五行试炼关卡,元宝搜搜搜就来了;
Ø 游历江湖,击败游历江湖守卫,元宝就是你的,很轻松,很爽快;
l 联盟奖励
Ø 联盟红包,我刚加入联盟,根本就不明白怎么回事,接着铺天盖地的红包就迎面袭来,闪瞎了我的钛合金双眼;
Ø 联盟任务宝箱,联盟任务我表现突出,又领到好多好多元宝;
Ø 联盟分红,玩偶山庄拍卖行和联盟征战拍卖行结束之后又可分到一大笔元宝;
l 门派奖励
Ø 门派,百草园中,一棵摇钱树,元宝来相见,真的能种出元宝来;
Ø 门派,嘘,刚刚百草园偷了朋友家的元宝,记得帮我保密哦;
Ø 门派,朋友把我家门派的盗贼赶走了,顺便还抢了盗贼的元宝分给我;
l 我有钱,我任性,没事就是充充充,没有什么是一个648解决不了的。如果有,那就再来一个;
l 其他
Ø 每日任务,里面有很多元宝,不信你自己看;
Ø 掌门之路,打开界面就是金灿灿的一片,都是我的,都是我的;
咳咳,说的好像有点多了,让我先喝一口水,以上只是《大掌门2》江湖中元宝获得的部分方法,各位侠客在闯荡的过程中,一定会发现的更多,在下就不多言了,只想说:土豪,分我点吧,求带啊!!!
没有最强只有更强《大掌门2》阵容搭配策略解析
游戏打造了100多位知名的武侠人物,或至交好友,或红颜知己,或生死对手。在《大掌门2》的江湖世界里,各位掌门可招募诸多知名侠客,以武会友,并辔江湖。
游戏里的弟子阵容以李寻欢、西门吹雪和萧十一郎及其牵绊人物为3条主线,玩家可自由选择进行搭配。

图1:绝技合璧
首先,弟子合璧招式是游戏的一大特色,互为合璧的2名弟子同时上阵由合璧主弟子触发,合璧招式相对真气招式威力大幅提升,战斗效果也更加酷炫。选择阵容,一般考虑以互为合璧的弟子同时上阵为参考,如西门吹雪与叶孤城互为合璧弟子,同时上阵不仅激活缘分,合璧招式也大幅提升战斗力。
其次,按照弟子缘分来进行搭配,尽可能地激活更多的缘分,获得属性加成。达到30级后每5级还可开启侠缘阵,激活上阵弟子缘分。
图2:弟子缘分
再次,弟子招式搭配也是阵容组合的一大考虑之一。弟子攻击方位有全体,单体,单体加两侧,单体加气血最低等多种方式,可以选择进行多样性的搭配,也可以考虑同种类型极限搭配,这里就考验各位掌门的智慧了。弟子招式效果也多种多样,有攻击、防御、控制、辅助等偏好,防御弟子一般附带舍身效果可吸引攻击目标,攻击弟子一般附带隐匿效果可躲避伤害,控制弟子可另对方混乱、减攻击等达到限制对方的效果,辅助弟子可为其他弟子回血或者回复真气,达到意想不到的效果。
图3:侠缘阵
最后,按照可上阵人物等级,2级第2阵位,3级第3阵容,11级第4阵位,16级第5阵位,23级第6阵位。最终可凑成掌门+2对合璧弟子+1个弟子的阵容。搭配侠缘阵,可以将弟子缘分激活达到最大的属性加成。
没有最强,只有更强,阵容搭配是掌门闯荡江湖的第一步,相信大家都可以打造适合自己的主战阵容哦。
绝不墨守成规《大掌门2》阵容选择解析
阵容的选择对于掌门来说是非常重要的!我们千万不要盲目选择弟子。
首先,我们要明确,合理搭配阵容的原则是什么:
·
李寻欢,西门吹雪,萧十一郎是三个阵容的核心弟子;
·
·
合璧招式能够在战斗中发挥极大的作用。除了掌门自己,我们能上阵五名弟子,也就是选择2对能施展合璧招式的弟子是最优解;
·
·
弟子的属性越高,在战斗中越厉害。而弟子之间的缘分能够对弟子的属性有大幅度的提升;
·
·
弟子的招式合理的搭配会使战斗对自己更有利。
·

图1:弟子缘分
结合以上原则,小编建议各位掌门分三步来确定自己的阵容并精心培养,就能在江湖中无往而不利了!
第一步,利用游戏内前期闯荡江湖时获得的大量元宝去集市万里寻踪进行几次寻侠十次,先凑到一对能够施展合璧招式的弟子。
第二步,根据这一对弟子的缘分拓展,确定他们与三个核心弟子中的哪一个弟子存在缘分之间的关联,找到这个关联弟子后,就能迅速确定自己阵容中的两对合璧弟子了。
第三步,从本阵容内的缘分相关弟子中,再选择一个辅助弟子,来辅助自己的两对能够施展合璧招式的弟子。
高手进阶《大掌门2》阵容快速成型及阵容推荐
如何玩好一款靠阵容搭配就能快速建立优势的游戏,那当然是靠初期快速组合阵容,用阵容优势抢夺一切可抢夺的资源,然后用资源优势进行碾压,才会有机会站在山峰的顶端,接下来我们就来谈谈前期如何搭配阵容和如何组建自己最理想的阵容。
一、 凑第一对合璧弟子
第一对合璧弟子可以通过游戏内集市抽弟子获得
进入游戏后,可以通过活动界面、江湖宝箱、论剑、血战、五行试炼、侠客列传、游历江湖等玩法获得大量元宝,获得的元宝不要乱用,去抽十连弟子,十连抽弟子是必得甲级弟子的,且很容易抽到一对合璧弟子。
二、阵容方向选择
阵容方向是指这个阵容的组合搭配趋势,首充、七日目标第7天中三个弟子可划分未来发展方向,这三个弟子也可通过侠魂殿、联盟产出等方式获得
有了第一对合璧弟子之后,根据弟子的缘分可以判断出是属于首充或七日目标中西门吹雪,李寻欢,萧十一郎中哪个组合,比如第一个组合是花满楼和陆小凤,缘分中可以看出和西门有缘,就可以入手首充或七日目标中的西门,如果是水母阴姬和石观音,缘分是萧十一郎,就可以考虑入手首充或七日目标中的萧十一郎,以此类推;
三、凑第二对合璧弟子
第二对合璧就是首充选择的那个弟子的合璧
西门的叶孤城,李寻欢的阿飞,萧十一郎 沈璧君,这个合璧弟子可以从侠魂殿刷魂魄,论剑商店换魂魄。天下第一门商店换魂魄来获取,但最直接的方式就是每日充值活动的第二天可直接拿到,因为第一天已经首充拿了,为了快速组合第二对合璧,第二天一个6块钱充值就可以拿到第二对合璧,这时,阵容基本已经成型;
四、最后一个位置选择
因为目前可以上阵6个人(包含主角),所以有2对合璧和一个单飞
单飞这个弟子一定是和阵容弟子有缘分的,且可以弥补阵容缺陷的,这个可以根据自己对阵容搭配的理解来确定用哪个。比如2对合璧都是输出,那单飞就可以考虑是个肉;2对合璧都是群攻,单飞就可以考虑单攻等等。
五、阵容推荐
弟子的多样化玩法就标志着可以有多种组合方式
我们以首充赠送的三个弟子来举例,当然,每个人对游戏的理解不同,方式方法也是各不相同的,以下仅供参考:

挑战自我 对抗心魔 《大掌门2》心魔挑战攻略出炉.
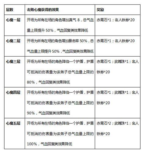
挑战心魔的玩法,该玩法起源于江湖名人榜之中,使掌门能够挑战前一日自身战力最高时的阵容数据。随着难度的增加,掌门将能够与未来更加强大的自己进行切磋比试。诚如各大经典武侠小说中所提及的那般,真正的武林高手与天斗与地斗,战胜一切后站在至高顶峰上却仍将面对最后一个敌人,那就是他自己。唯有打败自己,才能够成为真的强者,横扫江湖,一统天下。
如前文中提到的,其实《大掌门2》江湖名人榜里的挑战心魔就是和自己对抗,确切的说是和前一天最高战力的自己打。心魔分为5层,前1-2层心魔的战斗力还是比较容易被掌门攻克,也并没有特别的属性加成。进入第3层和第4层,心魔的战斗力已经增强了许多,若掌门依旧用前一日的布阵方式和战斗力去对抗,那么就要小心在第3层受挫了!
此时,掌门应先提升战力,再去挑战心魔,例如升级自身和弟子,提高装备或者武功属性值,调整心法,从总体上提升战力,都能增加战胜心魔的概率。另外一项增加获胜几率的重点则是布阵,攻打心魔的时候,掌门始终处于先手,可以针对心魔的阵容位置进行判断选择,优先秒杀掉心魔阵容中的合璧弟子,除掉心头大患。一般来说,做好以上两点,掌门就能轻松免费的获得5个奖励宝箱。开启宝箱,能够获得高性价比的奖品。若因为小失误,未能拿到完整的宝箱奖励,而免费次数又用完的话,建议掌门可花费少量的元宝,购买攻打次数,这也是非常划算实惠的一招。
挑战心魔,好处多多。最重要的一点,是每日挑战心魔的进度会影响到名人榜的战斗效果,前一日的心魔成就会成为次日打名人榜的buff。因此,掌门每天挑战心魔成功的等级越高,第二日在名人榜的buff效果也越高,持之以恒,晋级的概率也就越来越大了。如何?在观看完攻略之后,掌门是不是对挑战心魔有了新的理解,想要跃跃欲试呢?欢迎各掌门前来江湖名人榜中进行挑战!
驯马夺粮攻略出炉策马战金陵
为了掌门能更好的体验到新玩法的乐趣,今日我们将奉上蓄马场与金陵之战的玩法攻略,希望掌门们在阅读攻略以后,能够轻松通过蓄马场获取坐骑所需的培养和升级资源,并体验到金陵抢夺战玩法的乐趣。
【蓄马场介绍】
我们都知道蓄马场共分为5处建筑,分别是御马监、马厩、磨房、马市、铸币厂。
御马监是最为核心的建筑,掌握着其他建筑的等级上限 ,因此掌门可在御马监内对所有建筑进行升级。升级御马监可提升马厩马槽的数量,让掌门能够同时驯养和升级多匹马驹。
磨房是资源型建筑,掌门可在磨房中将草料研磨成饲料供养坐骑。升级磨房,可提高研磨的转换率,使得草料研磨成更多的饲料。铸币厂也是资源型建筑,掌门可在铸币厂中将镔铁铸造成相马币,在马市中使用。同样,升级铸币厂可提高铸造转换率,使得单位镔铁铸造成更多的相马币。
余下两个功能型建筑分别是马市和马厩,掌门可在马市中使用相马币兑换坐骑。升级马市可开启马市栏位,刷新出更多的物品。而马厩则能够进行坐骑的升级,掌门升级马厩,可提升单位饲料提升的坐骑经验值量。
【蓄马场升级技巧】
蓄马场中有两种基础的一级资源,分别是镔铁和草料。建筑升级,需要消耗一级资源。而生产相马币和饲料这类二级资源,也需要使用到一级资源。那么问题来了,在发展过程中,掌门该优先进行二级资源的生产,还是优先升级建筑呢?小编推荐掌门优先升级建筑,并且要优先升级马市,用于兑换马匹。玩法开放初期,暂时只能通过马市获得坐骑。而在培养前期,坐骑升级很快,升满之后就需要进行转生,如果没有低级坐骑作为转生材料,那么坐骑的升级将停滞。
另外,除了马市,铸币厂也是升级优先级较高的建筑,能够提高铸造的转换率。当坐骑足够多的时候,掌门可以考虑升级御马监,开启更多的马槽用于培养坐骑。如果资源足够,再把磨房和马厩的等级升起来。
【坐骑的升级、转生、升星介绍和技巧】
坐骑的升级是挂机式的玩法,只要饲料充足,养在马厩中的坐骑就会随时间得到经验。前面也提到了,当升级到一定级数,坐骑必须转生才可继续获得经验升级。而坐骑的转生,需要消耗同等级的坐骑作为材料。因此,当阵上的坐骑已经满级,需要转生的时候,掌门可以将马厩的位置用于升级材料马,这样才能最大化的提升坐骑的等级。
此外,坐骑的升星,需要消耗同名坐骑的魂魄作为材料。升星可提升装备坐骑弟子继承合璧弟子的属性值的量,只有乙级及以上的坐骑才可以进行升星。
【金陵山介绍】
配合蓄马场的出现,金陵山的相关玩法也开启了。游戏中,掌门可在金陵山中通过占领资源点获取资源,而资源点分为铁矿场和草料场两种,铁矿场生产镔铁,草料场生产草料。需要注意的是,每个弟子最多只能占领两个资源点,抢夺和防守都会以队伍为单位进行,掌门需要合理分配队伍,一个队伍最多放置3名弟子。
若抢夺有人占领的资源点,失败则资源点不发生转移,胜利则资源点进行互换。
金陵山开采出的资源,不可立即在蓄马场使用,需要通过金陵古道运送到蓄马场才可使用。
【金陵山技巧】
因为一个弟子可以占领两个矿,所以掌门要分析当前队伍中缺少的资源是什么后再进行占领,并且最好能够优先占领高品质的资源点,因为高品质的资源点产出率会高一些。但要想同时占领两个罕见的资源点是比较难的,因为涉及到队伍分配的问题,所以小编建议掌门将主战力的队伍分配守卫到罕见资源点。每个资源点都是有上限的,开采完后队伍就闲置了,掌门务必尽量使队伍始终保持在开采状态中,才能得到最大化收益。例如,晚上睡觉前,更换一个满状态的资源点,便是一个不错的选择。
【金陵古道介绍与技巧】
金陵古道的活动在每天12:00-14:00,19:00-21:00开启,掌门需在活动时间内将金陵山开采出的资源运送至蓄马场。同一时间,只可运输一辆马车,而每辆马车,只能运送一种资源,马车的运送时间为30分钟,掌门可通过装备坐骑来减少运送时间。
马车在运送过程中会有被其他玩家抢夺的风险,若抢夺成功,部分物资会暂时从马车中扣除,若被抢夺方未在结束运输前反击成功,则抢夺方获得这部分物资。每日可抢夺次数为3次,每次被其他玩家抢夺成功后,掌门都有3次的反击机会。运输的最后两分钟为保护时间,被抢夺成功两次的马车将进入保护时间,此时的马车将不能再被攻击。
资源是有限的,因此,将资源更多的运送回蓄马场是我们进行金陵活动的目的。在这里,小编要传达两个技巧,第一,不要把所有鸡蛋放到一个篮子里面。每天有两个时间段,建议掌门尽量分多次进行运送,否则单次被抢的量会很大;第二,在活动尾声的时间进行运送,被抢的概率会有一定降低。
在运送的过程中,还是难免会有被他人抢夺的风险,但我们有三次机会进行反击。如果与抢夺方之间的实力差距过大,资源肯定是抢不回来的,但如果差距不大,3次的挑战机会还是很充裕的。当然,抢别人的马车量力而为,毕竟每天只有三次机会哦!今天的攻略就到这里,希望能够对各位掌门们有所帮助。
手游常见问题详细解答 FAQ汇总
【常见问题】:
Q:礼包码如何使用呢?
A:获得礼包码后,请您登录游戏点击:首页-更多-礼包兑换,输入礼包码即可领取福利。
Q:《大掌门2》需要手机什么版本呢?
A:iOS版本:7.0;安卓版本:4.1.1以上。
Q:登录游戏后有报错提示我该怎么办呢?
A:在游戏内「问题反馈」或者官方微信「掌趣用户服务」进行提问。
【游戏内问题】:
Q:请问游戏内日常副本和日常活动每天什么时候重置呢?
A:重置时间为每日0点。
Q:如何切换账号登录?
A:服务器登录界面→ 切换账号
Q:如何打开/关闭声音
A:登录游戏→首页→掌门头像→设置,可选择需要关闭/打开的声音。
Q:如何打开/关闭游戏传音
A:登录游戏→首页→掌门头像→设置,可选择关闭/打开传音声音。
Q:什么是“武学大师”?
A:点击阵容-可以打开“武学大师”界面,分为“装备强化”、“装备升品”、“武功参悟”、“武功精研”4项,按照系统的要求进行养成,可以得到额外的附加属性。
Q:装备有哪些品质?
A:游戏装备品质从低到高分为丁级(绿装)、丙级(蓝装)、乙级(紫装)、甲级(橙装)。品质越高,增加的属性越多。
Q:什么是弟子缘分?
A:在游戏中每个弟子都带有自己特殊的缘分,每个弟子缘分的激活条件和效果都各不相同,属性分为提高武将的攻击、气血、防御。
Q:论剑排名有什么作用?
A:1.首次论剑排名提升,会获得进步名次对应的元宝奖励,仅以最高排名为准;
2.名望商店中有一些奖励性道具需要论剑达到过一定名次才有资格购买;
3.每日22:00会根据实时排名邮件发放对应论剑排名的奖励 。
Q:名望怎么获得?
A:每一次论剑战斗胜利都会获得50名望的奖励并且拥有一次翻牌的机会,失败也会获得30的名望奖励。
Q:名望有什么用?
A:进入历练-论剑-名望商店,打开名望商店页面,可用来购买名望商店中的资源道具。
Q:充值赠送的元宝算累计VIP经验么?
A:充值赠送的元宝不算在VIP经验内的,所有赠送的元宝都不算哦~
Q:好友系统有什么用?
A:在游戏中,好友间可以相互赠送元气,并且在攻打藏兵阁时也可以邀请好友一起战斗,门派的各类玩法也是需要好友帮助的。
Q:夺残章中,本身已有高级残章碎片会不会被人夺走?
A:游戏内乙级(紫色)品质以上的残章会至少留下一个碎片以便玩家进行抢夺。
Q:游戏中如何签到?
A:点击奇遇-每日签到,即可领取每日签到奖励。
Q:武林通鉴断篇该如何使用?
A:游戏中,获得武林通鉴断篇之后,可在首页-更多-武林通鉴中消耗,用来激活武林通鉴,激活武林通鉴可为全体阵上弟子增加属性,且是提升主角品质唯一的途径。
Q:弟子碎片有什么用?
A:根据弟子品质,集齐相应数量的碎片,即可合成对应的弟子。
Q:什么是弟子合璧招式?
A:方法一:已拥有的弟子,可在弟子或阵容中,除主角外,点击弟子查看合璧招式及属性
方法二:未获得的弟子,可在游戏中→集市→万里寻侠→寻侠预览中,点击弟子→即可查看。
Q:江湖怎么判定星级的?
A:3星:上阵弟子无阵亡通关
2星:上阵弟子至多阵亡1名通关
1星:上阵弟子阵亡2名以上通关
Q:江湖要怎么样才可以扫荡?
A:主角达到16级后可开启扫荡。
Q:江湖关卡战斗要怎么样才可以跳过?
A:掌门14级开启(通关章节可直接跳过)、掌门31级开启(未通关章节直接跳过)
Q:如何获得弟子和弟子碎片?
A:弟子碎片可通过侠魂殿、名望商店、江湖关卡、运营活动等方式获得。
Q:弟子主要有几种?
A:游戏内弟子主要分为甲级(橙色)、乙级(紫色)、丙级(蓝色)、丁级(绿色)四种。
Q:弟子的根骨是什么?
A:弟子根骨是游戏内弟子强弱的标识,根骨越高的弟子,成长和属性越强。
Q:体力如何恢复?
A:1.商城购买叫花鸡恢复。
2.自然恢复,6分钟恢复一点,可在进入游戏后→首页,点击头像查看剩余恢复时间和全部回满时间。
3.首页-奇遇-吃鸡,可以获得体力,(吃鸡时间:中午12:00-14:00,下午18:00-20:00)
Q:元气如何恢复?
A:1.商城购买补元丹恢复。
2.自然恢复,30分钟恢复一点,可在进入游戏后→首页,点击头像查看剩余恢复时间和全部回满时间。
3.好友赠送元气
Q:什么是弹幕?
A:弹幕是游戏内特殊奖励获取,特殊成就达成进行全服通告展示的方式,掌门也可通过聊天-千里传音喊话,也会产生弹幕的。
Q:如何更换上阵弟子?
A:方法一:在“阵容”界面,弟子人物右下角有“更换”按钮,点击后即可选择要上阵的弟子;
方法二:在“阵容”界面,点击弟子形象,下面居中的位置会有更换按钮,点击后即可选择要 上阵的弟子。
(tips:主角不可更换)
【系统相关】:
Q:如何切换账号?
A:在登录页面点击切换账号按钮即可。
Q:出现网络不给力,无法连接等问题时,怎么办?
A:首先检查您自身的网络环境是否正常,您可以在设备中打开设置-无线局域网,查看wifi是否正常,进行重新连接wifi或更换wifi信号更强的网络,或关闭无线局域网,打开移动网络进行尝试。确认网络正常后点击重试或者重新登录,或重启客户端进行尝试。
在法律允许的范围内本公司拥有最终解释权
评 分:10.0分

0.1折

